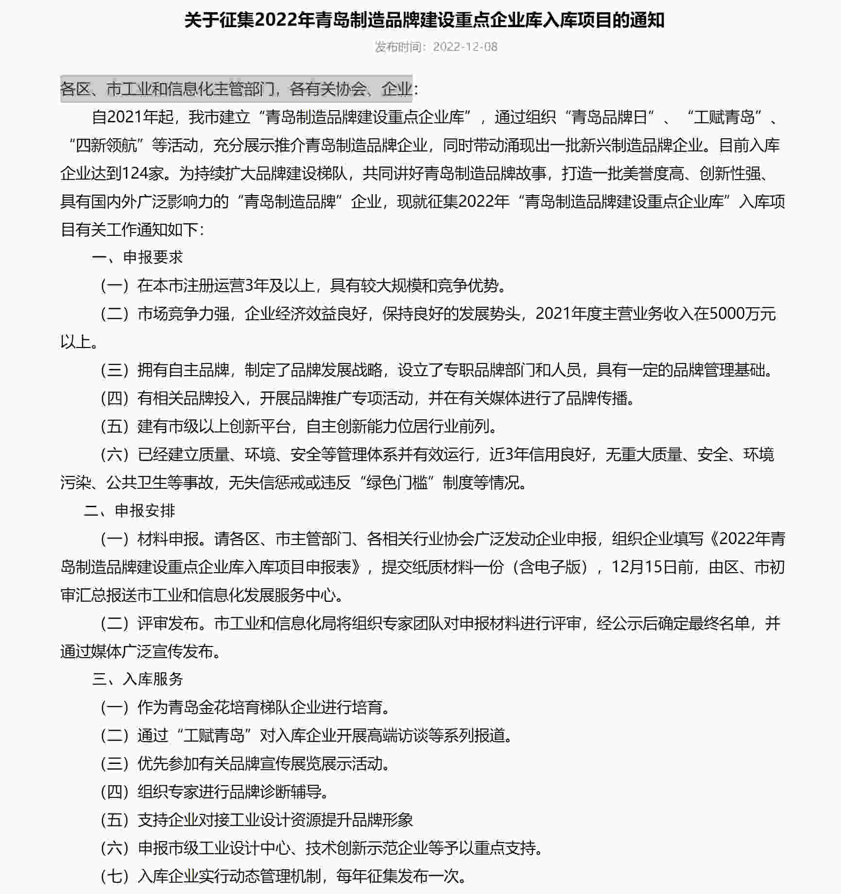
2022年12月06日,青岛市工业和信息化局发布了《关于征集2022年青岛制造品牌建设重点企业库入库项目的通知》。本次征集入库通知,面向各区、市工业和信息化主管部门,各有关协会、企业。 从2021年起,青岛市建立了“青岛制造品牌建设重点企业库”,扩大了青岛品牌建设梯队,共同讲好青岛制造品牌故事,以品牌文化标志形成了企业商标、品牌效力、知识产权创造、应用、产业化、制造升级的良性循环,强化市场竞争力,充分展现品牌青岛,活力青岛的元素。本次征集截止日为12月15日,有相关意向的企业可以积极参与。 以下是通知原文图片#碧海服装# 
碧海服装 山东碧海标志服装有限公司(原山东省军工服装厂),是一家年产量100多万套的大型西服、标志服装、皮鞋、领带、皮具、家纺、床上用品的生产企业。 公司实行科学化管理,通过ISO9001质量体系、ISO14001环境管理体系、ISO28001职业健康认证等体系认证,获得绿色产品认证企业。 公司致力于信誉建设,以品牌求生存,以信誉求发展,连续获得省级“守合同、重信用企业”称号;资信等级为AAA级;先后获得“山东省名牌产品”“山东省著名商标”“青岛市名牌产品”“山东省优质品牌”“中国职业装50强企业”“质量管理先进单位”等荣誉称号,是青岛市认定“企业技术中心”,国家高新技术企业。 公司为公安部、司法部“99”式警服目录生产企业,最高人民检察院检察官制服定点企业,2000式保安服装定点生产企业。 
本文文案由小编原创撰写,如需转载请联系我们。 本文图片来自网络,不做任何商业用途,部分图片来自碧海版权,禁止转载。
|